
中经记者尹丽梅张硕北京报道

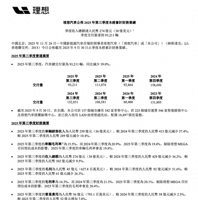
11月26日,理想汽车发布2025年第三季度未经审计财务业绩数据,第三季度公司实现营收274亿元,上年同期为428.7亿元;毛利为45亿元,去年同期为92亿元,同比下滑51.6%;毛利率为16.3%,去年同期为21.5%;第三季度理想汽车总交付量为93211辆,同比下滑39.0%;前三季度实现营收为835亿元。
财报数据显示,理想汽车2025年第三季度的净亏损为624.4百万元,而2024年第三季度及2025年第二季度的净利润分别为28亿元和11亿元。2025年第三季度的非美国公认会计准则净亏损为人民币359.7百万元,而2024年第三季度及2025年第二季度的非美国公认会计准则净利润分别为人民币39亿元和15亿元。
对于这一份财务成绩,理想汽车董事长兼首席执行官李想表示:“第三季度,理想汽车纯电车型展现出强劲势头,印证了我们领先的产品定义能力和坚实的产品力。理想i8和理想i6的订单总数已超10万辆。在AI领域,我们的VLA司机大模型采用世界模型与强化学习,10月VLA月度使用率达到91%,用户渗透率已达到行业领先水平。凭借以用户为中心的产品理念与扎实的研发能力,我们对实现本公司的长期愿景与战略目标充满信心。”
理想汽车首席财务官李铁则补充道:“在日趋激烈的市场竞争中,我们在第三季度还面临供应链瓶颈及理想MEGA召回成本的影响。我们已积极协同供应链合作伙伴,满足用户对理想i8和理想i6的需求。剔除理想MEGA召回预估成本的影响,公司毛利率为20.4%,彰显出我们一贯的运营韧性。展望未来,我们将继续致力于产品与技术创新,坚持打造卓越的用户体验,驱动业务实现可持续增长。”
诚利和提示:文章来自网络,不代表本站观点。